西安市(新城区)教育局2024年义务教育学校学区划分方案
搜狐焦点榆林站 2024-06-26 16:04:46
用手机看
扫描到手机,新闻随时看
扫一扫,用手机看文章
更加方便分享给朋友
新城区按照学区划片招生,保障适龄儿童免试就近入学,对于因拆迁、城市建设等原因造成的特殊问题,区教育局将统筹协调安排入学。本方案自发布之日起实施。
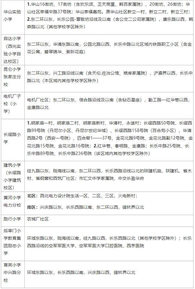
为保证我区义务教育招生入学平稳有序,根据《西安市教育局关于做好2024年义务教育招生入学工作的通知》(市教发〔2024〕67号)文件要求,新城区教育局按照“学区划片招生,生源就近入学”的总体目标,经过实地调查、社区走访、科学研判,充分考虑适龄学生人数、学校分布、学校规模、历史沿革、交通状况等因素,按照相对就近、保持稳定的原则,对新城区户籍适龄儿童、少年入学划定公办义务教育学校学区范围。公办义务教育学校严格按照学区范围招生,确保我区义务教育免试就近入学政策全覆盖。
适龄儿童少年在入学登记时,学校按照有关文件规定进行户籍审核。由于拆迁安置、城市建设、街道门牌号变更等因素造成的特殊问题,区教育局将依据户籍登记和居住等情况统筹协调安排入学。
本方案自发布之日起实施。
附件:西安市新城区2024年义务教育学校学区范围
西安市新城区教育局
2024年6月25日
声明:本文由入驻焦点开放平台的作者撰写,除焦点官方账号外,观点仅代表作者本人,不代表焦点立场。
